Mayo

Echo With Bubble Study

Echo With Bubble Study

When you experience unexplained symptoms such as migraines, dizziness, or a history of stroke without a clear cause, your cardiologist might recommend specialized diagnostic imaging. Among the most effective tools for uncovering hidden cardiac abnormalities is the Echo With Bubble Study. This specialized diagnostic procedure, often referred to as a bubble echocardiogram, is designed to detect small openings or shunts within the heart that standard imaging might miss. By enhancing the ultrasound images with a simple saline-based contrast agent, physicians can visualize the flow of blood through the heart chambers in real-time, providing critical data to guide your treatment plan.

What Exactly Is an Echo With Bubble Study?

At its core, an Echo With Bubble Study is a variation of a standard transthoracic echocardiogram (TTE). During a regular ultrasound of the heart, sound waves create images of the heart's structure and function. However, when doctors suspect a Patent Foramen Ovale (PFO) or an Atrial Septal Defect (ASD)—which are small openings between the upper chambers of the heart—a standard view may not be sufficient.

To perform the bubble study, a technician or nurse prepares a mixture of sterile saline (saltwater) agitated with a tiny amount of the patient’s own blood or air. This creates microscopic bubbles. When this solution is injected into a vein in your arm, it travels to the right side of the heart. If the heart is functioning normally, these bubbles are filtered out by the lungs. If there is a hole in the heart, some of these bubbles will cross over into the left side of the heart, becoming visible on the ultrasound monitor.

Indications for the Procedure

Healthcare providers typically order this test when they need to investigate specific cardiovascular or neurological issues. Understanding why this test is performed can help alleviate any anxiety you might feel about the process. Common reasons include:

  • Cryptogenic Stroke: Investigating a stroke that occurred in a younger patient where no clear cause was identified.
  • Patent Foramen Ovale (PFO): Detecting a small flap-like opening between the left and right atria that failed to close after birth.
  • Atrial Septal Defect (ASD): Identifying structural abnormalities that allow oxygen-rich and oxygen-poor blood to mix.
  • Unexplained Migraines: Some studies suggest a link between PFO and chronic migraines with aura.
  • Decompression Sickness: Assessing risk for divers who may have a shunt allowing bubbles to bypass the lungs.

What to Expect During the Test

The Echo With Bubble Study is a non-invasive, outpatient procedure that usually lasts between 30 to 60 minutes. You will typically be asked to lie on your left side while a sonographer applies conductive gel to your chest. The process follows a systematic approach to ensure accurate results.

💡 Note: You do not need to fast or stop taking your regular medications before this procedure, though it is always best to confirm specific instructions with your healthcare provider.

The following table outlines the typical steps involved in the procedure:

Phase Action Description
Preparation An IV line is placed in your arm to facilitate the rapid injection of the saline solution.
Baseline Imaging The sonographer captures standard images of your heart chambers and valves.
Bubble Injection The saline mixture is injected quickly into your IV, and images are recorded as bubbles enter the right atrium.
Valsalva Maneuver You may be asked to hold your breath and bear down (strain) to increase pressure in the chest, which helps reveal small shunts.
Image Review The cardiologist reviews the footage to see if bubbles crossed from the right to the left side of the heart.

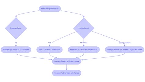
Understanding the Results

The results of your Echo With Bubble Study are categorized based on how many bubbles appear in the left atrium after the injection. A "negative" study means that the bubbles remained contained within the right side of the heart, suggesting there is no significant communication between the atria. A "positive" study indicates that bubbles were detected in the left atrium, confirming the presence of an intracardiac shunt.

If the result is positive, your cardiologist will grade the shunt based on the number of bubbles seen. This helps them determine the clinical significance of the finding. Not every PFO or ASD requires surgical intervention; many are asymptomatic and require no treatment at all. However, if the findings are linked to specific health events, your doctor might discuss medication, such as blood thinners, or a minimally invasive procedure to close the opening.

Safety and Side Effects

Because the contrast agent used is essentially saline, the Echo With Bubble Study is considered very safe. It does not involve radiation, and allergic reactions are virtually non-existent since the saline is biocompatible. You may feel a brief sensation of coolness as the saline enters your vein, but this passes almost immediately. You are typically free to drive yourself home and resume your normal daily activities right after the study is complete.

💡 Note: While rare, some patients may feel a temporary tingling sensation or lightheadedness during the Valsalva maneuver. This is normal and subsides quickly once you resume normal breathing.

Final Thoughts on Cardiac Diagnostic Imaging

The Echo With Bubble Study serves as a bridge between a standard physical examination and a deeper understanding of your cardiovascular health. By providing a clear, real-time visualization of how blood flows through the heart, this diagnostic tool allows doctors to confirm or rule out conditions that are otherwise difficult to detect. If you have been advised to undergo this procedure, rest assured that it is a routine, low-risk, and highly informative step toward finding answers for your symptoms. As with any medical diagnostic test, the primary goal is to empower your healthcare team with the most accurate information possible, ensuring that you receive the most appropriate and effective care for your individual needs. By clearing up uncertainty regarding structural heart defects, you can move forward with confidence in your health management plan.

Related Terms:

  • bubble study for echocardiogram
  • echo with bubble study reason
  • indications for bubble echo
  • positive bubble on echo
  • positive bubble on echocardiogram
  • positive bubble test echo