Cleve

Giant Cell Arteritis Treatment

Giant Cell Arteritis Treatment

Giant cell arteritis (GCA), often referred to as temporal arteritis, is a chronic inflammatory condition that affects the medium-sized and large arteries of the body. Most commonly, it targets the branches of the carotid artery, particularly those supplying the scalp, neck, and eyes. Because the condition can lead to permanent vision loss if left untreated, understanding the nuances of Giant Cell Arteritis Treatment is critical for patients and caregivers alike. Early diagnosis and the immediate initiation of therapy are the cornerstones of preventing irreversible complications, such as stroke or blindness.

The Primary Objectives of GCA Management

The fundamental goal of any therapeutic intervention for GCA is to reduce systemic inflammation as quickly as possible. By suppressing the immune system, doctors aim to prevent ischemic complications—damage caused by a restricted blood supply to vital organs. Because GCA is an autoimmune-driven process, the medical community relies on a multi-faceted approach to long-term management.

  • Preventing vision loss: Protecting the optic nerve from permanent damage.
  • Controlling systemic inflammation: Managing associated symptoms like fever, fatigue, and jaw claudication.
  • Minimizing medication side effects: Balancing the potency of treatment with the long-term health of the patient.
  • Relapse prevention: Ensuring that the inflammatory response remains dormant over months or years.

Glucocorticoids: The First Line of Defense

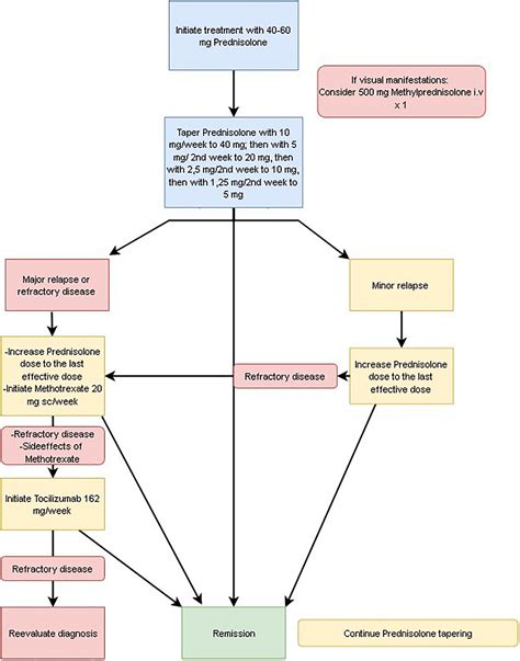
For decades, high-dose corticosteroids, such as prednisone, have been the gold standard for Giant Cell Arteritis Treatment. Upon diagnosis—or even based on a high clinical suspicion before the biopsy results are back—physicians typically administer these medications immediately.

Also read: Face Lift Non Surgery

In cases where vision is already threatened or symptoms are severe, patients may receive intravenous pulse therapy with methylprednisolone for several days before transitioning to oral medication. This rapid delivery method provides the most effective way to stabilize the inflamed arterial walls.

Modern Therapeutic Approaches and Biologics

While steroids are highly effective at stopping inflammation, they are notoriously difficult to taper and can cause significant long-term side effects like bone thinning, weight gain, and increased risk of infection. Because of this, medical guidelines have shifted to include steroid-sparing agents. Specifically, the introduction of interleukin-6 (IL-6) receptor antagonists has revolutionized how we manage this disease.

Treatment Category Examples Primary Use Case
Glucocorticoids Prednisone, Methylprednisolone Immediate control of inflammation
IL-6 Receptor Antagonists Tocilizumab Long-term management and steroid sparing
Immunomodulators Methotrexate Adjunctive therapy for select cases

⚠️ Note: Always consult with a rheumatologist before making adjustments to your medication dosage, as sudden cessation of steroids can trigger a life-threatening relapse of inflammation.

Monitoring and Long-Term Management

Once the initial crisis is managed, the focus shifts to a slow, methodical tapering of the corticosteroid dosage. This phase is delicate, as patients are at a high risk of flare-ups. Regular blood tests, such as C-reactive protein (CRP) and erythrocyte sedimentation rate (ESR), are vital tools for tracking inflammation levels in the blood.

Patients should be vigilant for signs of returning symptoms, which may include:

  • Recurrence of new or localized headaches.
  • Sudden onset of scalp tenderness or jaw pain while chewing.
  • Unexplained fevers or unintentional weight loss.
  • Visual disturbances, even if mild.

Addressing Side Effects of Chronic Treatment

Because Giant Cell Arteritis Treatment often spans many months or even years, managing the side effects of prolonged medication use is a mandatory part of the care plan. Patients on high-dose steroids often require prophylactic measures to preserve bone density and monitor blood pressure.

Physicians often recommend the following for patients undergoing long-term treatment:

  • Calcium and Vitamin D supplements: To mitigate the risk of glucocorticoid-induced osteoporosis.
  • Bisphosphonates: Medication to prevent bone density loss if the steroid course is expected to be lengthy.
  • Blood pressure and glucose monitoring: Steroids can induce hyperglycemia and hypertension, requiring careful screening.
  • Regular eye exams: To screen for cataracts or glaucoma, which are potential side effects of long-term corticosteroid use.

The Role of Lifestyle and Supportive Care

Beyond medication, lifestyle adjustments play a supportive role in recovery. A balanced diet, rich in nutrients, can help combat the metabolic changes brought on by steroid treatment. Additionally, staying physically active—within the bounds of one’s energy levels—helps maintain muscle strength and cardiovascular health. It is essential to maintain open communication with a rheumatology care team, as they are the primary architects of your treatment strategy and the best resource for navigating any concerns regarding medication adjustments.

Managing this condition is a marathon, not a sprint. While the initial phase of treatment focuses on urgent inflammation control, the journey continues with sustained efforts to minimize the risks associated with long-term therapy. By combining traditional corticosteroids with newer, steroid-sparing biologics, patients have better outcomes today than ever before. Consistent follow-ups, vigilant self-monitoring, and strict adherence to the prescribed medication schedule remain the most effective ways to preserve health and prevent future complications. Should you experience any sudden changes, particularly regarding your vision, reaching out to your healthcare provider immediately is the most important step you can take to safeguard your long-term well-being.

Related Terms:

  • temporal artery biopsy
  • giant cell arteritis diagnosis
  • giant cell arteritis causes
  • giant cell arteritis symptoms
  • giant cell arteritis treatment guidelines
  • giant cell arteritis prednisone dose