Cleve

Hemolytic Anemia Labs

Hemolytic Anemia Labs

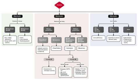
Hemolytic anemia is a condition characterized by the premature destruction of red blood cells, a process known as hemolysis. Because the body cannot produce new red blood cells fast enough to replace those being destroyed, patients often experience fatigue, jaundice, and shortness of breath. Identifying the underlying cause of this destruction requires a systematic approach to diagnostic testing. Understanding Hemolytic Anemia Labs is essential for both clinicians and patients, as these blood panels provide the roadmap to distinguishing between autoimmune triggers, mechanical damage, or hereditary enzyme deficiencies.

The Diagnostic Approach to Hemolysis

When a physician suspects hemolytic anemia, they do not rely on a single test. Instead, they look for a constellation of findings that confirm two things: that red blood cells are dying too quickly (hemolysis) and that the bone marrow is struggling to compensate (anemia). The primary goal of Hemolytic Anemia Labs is to differentiate between intravascular hemolysis (destruction within the blood vessels) and extravascular hemolysis (destruction in the spleen or liver).

The initial workup typically begins with a Complete Blood Count (CBC) and a peripheral blood smear. These baseline tests provide visual evidence of red cell morphology, allowing pathologists to identify specific shapes—such as schistocytes (fragmented cells) or spherocytes (round, dense cells)—that point toward the mechanism of destruction.

Key Laboratory Markers for Hemolysis

To accurately diagnose hemolytic processes, a specific set of markers is evaluated. These markers act as chemical footprints left behind by the breaking down of cells. High levels of these markers, when paired with low hemoglobin levels, provide a strong clinical indicator of active hemolysis.

  • Lactate Dehydrogenase (LDH): An enzyme found inside red blood cells; high levels indicate active cell destruction.
  • Haptoglobin: A protein that binds to free hemoglobin. In hemolytic anemia, haptoglobin levels are typically very low or undetectable because it has been "used up" scavenging released hemoglobin.
  • Unconjugated Bilirubin: A byproduct of hemoglobin breakdown. When red blood cells die rapidly, the liver is overwhelmed, leading to elevated indirect bilirubin.
  • Reticulocyte Count: This measures the production of immature red blood cells by the bone marrow. An elevated count indicates the body is trying to replace the lost cells.

Overview of Essential Hemolytic Anemia Labs

Test Expected Result in Hemolysis Clinical Significance
Hemoglobin Decreased Confirms the presence of anemia.
LDH Increased Non-specific marker of cellular damage.
Haptoglobin Decreased Highly sensitive for intravascular hemolysis.
Indirect Bilirubin Increased Indicates hemoglobin degradation.
Reticulocytes Increased Confirms bone marrow response.

💡 Note: While these markers are highly indicative of hemolysis, they can sometimes be skewed by concurrent infections or liver disease. Always consult with a hematologist to interpret results within the context of your specific clinical history.

Advanced Testing: Direct Antiglobulin Test (DAT)

Once hemolysis is confirmed, the next stage of Hemolytic Anemia Labs focuses on determining the cause. One of the most critical tests in this phase is the Direct Antiglobulin Test, commonly known as the Coombs Test. This test is used to detect antibodies or complement proteins attached to the surface of red blood cells.

A positive Coombs test suggests that the immune system is actively attacking the red blood cells, which is the hallmark of Autoimmune Hemolytic Anemia (AIHA). Distinguishing AIHA from other causes is vital because the treatment path—often involving immunosuppressants or corticosteroids—is entirely different from treatments used for mechanical or inherited forms of anemia.

Peripheral Blood Smear Interpretation

A peripheral blood smear is often considered the "gold standard" for visual diagnosis. By looking at a stained slide of blood under a microscope, a pathologist can identify the exact mechanism causing the hemolysis:

  • Schistocytes: These indicate mechanical damage, often seen in Microangiopathic Hemolytic Anemia (MAHA) such as TTP or DIC.
  • Spherocytes: These are common in Hereditary Spherocytosis or warm-antibody AIHA.
  • Bite Cells/Blister Cells: These are characteristic of G6PD deficiency, caused by oxidative stress on the hemoglobin.
  • Sickle Cells: These provide an immediate visual diagnosis for Sickle Cell Disease.

Specialized Genetic and Enzymatic Studies

In cases where immune-mediated or mechanical causes have been ruled out, physicians may order specialized Hemolytic Anemia Labs to investigate inherited disorders. These tests are more complex and often require specialized lab facilities. They include:

  • G6PD Enzyme Assay: Used to check for glucose-6-phosphate dehydrogenase deficiency, which makes cells vulnerable to specific drugs or foods.
  • Hemoglobin Electrophoresis: Used to identify abnormal hemoglobin variants like HbS or HbC.
  • Osmotic Fragility Test: Specifically designed to diagnose Hereditary Spherocytosis by testing how red blood cells handle salt-induced swelling.

💡 Note: It is important to avoid performing enzyme assays like the G6PD test during an active hemolytic crisis, as the destruction of older red blood cells might leave behind younger cells with normal enzyme levels, leading to a "false negative" result.

The journey from the first sign of anemia to a definitive diagnosis can be daunting, but the systematic use of Hemolytic Anemia Labs ensures that healthcare providers can isolate the cause of red cell destruction. By evaluating the CBC, reticulocyte count, haptoglobin, and specific antibody tests, clinicians can successfully map the source of the issue. Whether the cause is an immune reaction, a genetic enzyme deficiency, or a mechanical obstruction, accurate lab testing remains the cornerstone of modern hematology. Patients are encouraged to discuss these specific panels with their medical team to better understand their diagnostic path and ensure that the most appropriate treatment plan is put into action based on reliable, objective laboratory data.

Related Terms:

  • bilirubin in hemolytic anemia
  • hemolytic anemia cbc
  • hemolytic anemia reticulocyte count
  • hemolytic anemia treatment
  • hemolytic anemia types
  • what is hemolytic anemia