Many individuals seek information on how to reduce breast size because of the physical discomfort, back pain, or self-consciousness associated with having a larger bust. While breast size is largely determined by genetics, hormones, and overall body composition, there are several lifestyle adjustments you can implement to potentially reduce breast tissue or improve the appearance of the chest area. It is important to approach this topic with realistic expectations, as spot reduction—the idea that you can lose fat in one specific area of your body—is often a myth. Instead, a comprehensive approach focusing on overall body health is the most effective path forward.
Understanding the Composition of Breast Tissue
To effectively learn how to reduce breast size, it is essential to understand what makes up the breast. Breasts are primarily composed of two types of tissue: adipose (fat) tissue and glandular tissue. If your breast size is driven by excess body fat, losing overall weight will naturally lead to a reduction in breast size. However, if your breast size is due to dense glandular tissue (a condition sometimes known as macromastia), lifestyle changes may have a more limited impact, and medical intervention might be the only permanent solution.

The Role of Diet and Nutrition
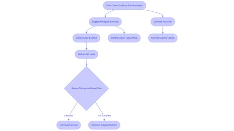
A calorie deficit is the most reliable method for reducing body fat. When your body burns more calories than it consumes, it begins to use stored fat as energy. Since the breasts contain a significant amount of fat cells, they are often one of the first places many people notice a change when they achieve sustainable weight loss.
- Maintain a Calorie Deficit: Focus on consuming nutrient-dense foods like leafy greens, lean proteins, and complex carbohydrates.
- Reduce Processed Sugars: High sugar intake can lead to insulin spikes, which promote fat storage.
- Hydration: Drinking plenty of water helps regulate your metabolism and reduces bloating, which can make the body feel heavier.
- Anti-inflammatory Foods: Incorporating foods like turmeric, ginger, and berries may help reduce systemic inflammation.
⚠️ Note: Always consult with a registered dietitian or healthcare professional before starting a restrictive diet to ensure you are meeting your nutritional needs.
Effective Exercises to Strengthen the Chest
While you cannot "burn" fat exclusively from your chest, you can focus on strengthening the pectoral muscles underneath the breast tissue. Building these muscles can help lift the breasts and improve posture, making them appear firmer and potentially smaller. Integrating cardiovascular exercise is also key to overall fat loss.
| Exercise Type | Primary Benefit | Frequency |
|---|---|---|
| Push-ups | Strengthens chest and shoulders | 3 sets of 12-15 |
| Chest Press | Targets pectoral muscles | 3 sets of 10 |
| HIIT Cardio | Maximizes calorie burn | 3-4 times per week |
| Swimming | Low-impact, total body tone | 2-3 times per week |
Lifestyle Adjustments for Better Support
Often, the way we dress or carry ourselves can make breasts appear larger than they are. Proper support is crucial for comfort and reducing the visual profile of your chest.
- Get a Professional Bra Fitting: A high-quality bra that fits correctly provides better support and lifts the tissue, which can drastically improve posture and silhouette.
- Minimize Bloating: If your breasts feel swollen during certain times of the month due to hormonal fluctuations, limit salt intake and increase fiber consumption.
- Posture Correction: Slouching often makes the chest area appear more pronounced. Practice standing tall with your shoulders back to redistribute weight.
💡 Note: Wearing the wrong bra size can cause long-term back and shoulder pain. Aim to get resized at least once a year.
Exploring Medical Considerations
If you have tried natural methods and are still experiencing physical distress, it may be time to speak with a healthcare provider. There are medical conditions, such as hormonal imbalances, that can cause breasts to grow unexpectedly. In some cases, medication or hormonal therapy might be recommended. When natural approaches and medical management do not provide the relief you need, you might explore surgical options such as breast reduction, which is a medically recognized procedure performed to alleviate chronic pain and improve quality of life.

Final Thoughts on Body Composition
Successfully managing breast size through natural means is a journey that requires patience and consistency. By focusing on a balanced diet, regular cardiovascular activity, targeted muscle strengthening, and proper supportive undergarments, you can improve your overall comfort and body confidence. Remember that your body type is unique, and small, incremental changes often yield the best long-term results. Prioritize your health and well-being above aesthetic goals, and always reach out to medical professionals if you notice rapid, unexplained changes in your body, as these can sometimes be symptoms of underlying health issues that require specialized care.
Related Terms:
- exercise to reduce breast size
- how to reduce breast fat
- foods that decrease breast size
- how to stop breast growth
- reduce breast size without surgery
- How to Reduce Chest Size