Uci

Ipsc Lmna

Ipsc Lmna

The field of regenerative medicine and genetic research has been fundamentally transformed by the development of human induced pluripotent stem cells (iPSCs). Among the various applications of this technology, the study of the Ipsc Lmna mutation stands out as a critical area of investigation. The LMNA gene, which encodes for Lamin A/C proteins, is essential for maintaining the structural integrity of the cell nucleus. When this gene is mutated, it leads to a group of rare genetic disorders collectively known as laminopathies. By utilizing iPSCs derived from patients with these mutations, researchers can now model disease progression in a dish, providing unprecedented insights into the cellular mechanisms underlying premature aging syndromes and muscular dystrophies.

Understanding the Role of the LMNA Gene

The LMNA gene is a cornerstone of nuclear architecture. Lamin A and Lamin C are intermediate filament proteins that form a meshwork called the nuclear lamina, located just beneath the inner nuclear membrane. This structure provides mechanical support to the nucleus and plays a pivotal role in chromatin organization, gene expression regulation, and DNA damage response.

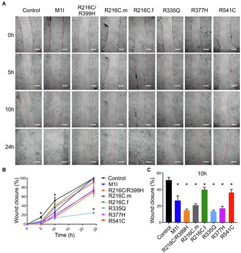
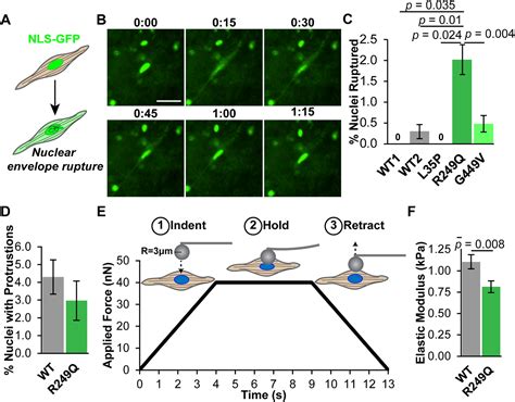
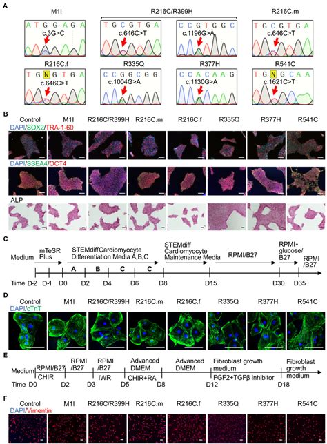
In individuals with an Ipsc Lmna mutation, the loss of functional Lamin A/C can result in severe cellular instability. This structural weakness often leads to nuclear shape abnormalities, such as blebbing or herniations, which are hallmark signs of cellular stress. Because iPSCs are pluripotent, they have the ability to differentiate into any cell type, allowing scientists to observe how these nuclear defects manifest in tissues that are most affected by laminopathies, such as cardiac and skeletal muscle cells.

The utility of Ipsc Lmna models lies in their ability to bridge the gap between static genetic data and dynamic clinical outcomes. By converting patient-specific fibroblasts into stem cells and then differentiating them, researchers can create a "disease-in-a-dish" model that mirrors the patient's own genetic background.

Advantages of Using Ipsc Lmna Models in Research

The shift toward using iPSC-based models has revolutionized how we understand rare diseases. Traditional mouse models often fail to fully replicate the human phenotype of laminopathies, making human-derived cells invaluable. The primary advantages include:

  • Patient-Specific Background: Capturing the exact genetic variations of a patient ensures that the results are biologically relevant.
  • Differentiation Potential: These cells can be matured into cardiomyocytes or myotubes, which are the primary tissues affected by LMNA-related pathologies.
  • Drug Screening Efficiency: High-throughput screening can be performed on these cells to identify potential therapeutic compounds that might rescue the nuclear phenotype.
  • Disease Modeling: Observing the transition from healthy stem cells to diseased tissue cells provides a timeline of the structural decay associated with the mutation.

⚠️ Note: Maintaining the pluripotency and genetic stability of iPSC lines requires rigorous quality control, including regular karyotyping and checking for the expression of pluripotency markers to ensure reliable data.

Comparative Analysis of Laminopathy Models

To better understand the impact of various mutations, it is essential to compare the cellular characteristics of different laminopathy models. The table below highlights some key differences observed during research.

Feature Wild-Type iPSC Ipsc Lmna Mutant
Nuclear Morphology Spherical, smooth Irregular, blebbed, lobulated
Chromatin Organization Homogeneous, stable Disorganized, heterochromatin loss
DNA Repair Capability High efficiency Impaired, persistent damage
Mechanical Stress Response Resilient Susceptible to rupture

Mechanism of Disease in Ipsc Lmna Research

Research into Ipsc Lmna mutations often focuses on the progerin protein, a truncated form of Lamin A that accumulates in conditions like Hutchinson-Gilford Progeria Syndrome (HGPS). When this mutated protein is expressed in iPSC-derived cells, it interferes with the normal assembly of the nuclear lamina. This interference leads to a cascade of negative effects:

First, there is a breakdown of heterochromatin, which is essential for silencing inactive genes. When the nuclear architecture is compromised, the cell loses its ability to properly regulate gene expression, leading to the premature activation of pathways associated with cell senescence. Second, the nucleus becomes physically fragile. Under normal physical stress, a healthy nucleus can deform and recover, but an Ipsc Lmna-affected nucleus is prone to rupture, which exposes the genome to cytoplasmic factors that further promote cellular decline.

Therapeutic Outlook and Future Directions

The end goal of studying Ipsc Lmna models is to move toward precision medicine. Scientists are currently exploring various therapeutic avenues, including gene editing via CRISPR/Cas9 to correct the mutation at the source. Others are investigating pharmacological agents that can stabilize the nuclear envelope or clear the toxic accumulation of mutant proteins from the cell.

By refining the protocols for generating and differentiating these stem cells, the scientific community is building a robust library of patient models. This facilitates faster testing of treatments and helps in identifying biomarkers that could predict disease severity in living patients. The precision offered by iPSC technology ensures that therapeutic interventions are targeted toward the specific molecular errors identified within these engineered cells.

💡 Note: While gene editing is a promising path, off-target effects remain a major consideration in translational research; therefore, validation through robust sequencing is a mandatory step in any clinical application.

Final Thoughts

The progression of medical science in the realm of genetic disorders has been significantly accelerated by the use of Ipsc Lmna models. By providing a human-centric platform to investigate the complex interactions between nuclear architecture and gene regulation, these cells have opened new doors for understanding how structural proteins dictate the health of an entire organism. The transition from basic research to potential therapeutic interventions highlights the strength of combining stem cell technology with advanced genome editing tools. As techniques for directed differentiation improve, the ability to replicate specific patient conditions in the laboratory will become even more precise, offering hope for those affected by laminopathies. Ultimately, the meticulous study of these cells ensures that researchers remain at the forefront of identifying molecular targets that can one day mitigate the severe effects of LMNA mutations, shifting the focus from managing symptoms to addressing the root causes of these profound genetic conditions.

Related Terms:

  • LMNA Gene
  • LMNA Gene Mutation
  • LMNA Gene Progeria
  • LMNA Heart
  • LMNA Protein
  • Progerin