Cleve

Is Glaucoma Curable

Is Glaucoma Curable

Receiving a diagnosis of glaucoma can be an overwhelming experience, often leaving patients with many questions about their future vision and overall health. One of the most common questions asked by those newly diagnosed is, "Is glaucoma curable?" It is a vital question that requires a nuanced understanding of how this condition affects the eye. While medical science has made significant strides in managing the disease, it is essential to start with the reality that glaucoma is currently considered a chronic, progressive condition that cannot be fully cured in the sense of reversing the damage that has already occurred.

Understanding the Nature of Glaucoma

Glaucoma is a group of eye conditions that damage the optic nerve, which is the crucial connection between your eye and your brain. This damage is often—though not always—associated with abnormally high pressure within the eye, a condition known as intraocular pressure (IOP). Because the optic nerve acts as the "cable" that transmits visual information, once the nerve fibers are damaged, they cannot currently be regenerated.

However, while the answer to "Is glaucoma curable" is technically no, the answer to "Is glaucoma manageable" is a resounding yes. With early detection and consistent treatment, the vast majority of people with glaucoma can maintain their vision for their entire lifetime. The primary goal of treatment is to prevent further damage by lowering the eye pressure to a level that is safe for the individual patient.

Feature Glaucoma Reality
Is it curable? No, vision loss is generally irreversible.
Can it be treated? Yes, progression can be halted or slowed.
Frequency of checks? Regular monitoring is required for life.
Primary goal? Lowering intraocular pressure (IOP).

The Importance of Early Detection

Because early-stage glaucoma is often asymptomatic, it is frequently referred to as the "silent thief of sight." Many patients do not notice vision changes until the condition has reached an advanced stage. This is why regular comprehensive eye exams are the single most effective tool in managing the disease.

By detecting the disease early, doctors can implement a treatment plan before significant nerve damage occurs. Once you understand that the goal is preservation rather than reversal, the importance of consistent appointments and adherence to prescribed therapies becomes clear.

⚠️ Note: If you are over the age of 40 or have a family history of glaucoma, annual eye exams are critical, even if you currently have perfect vision.

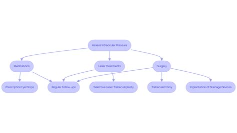
Treatment Options for Managing Glaucoma

Since a permanent cure does not exist, modern medicine focuses on lowering eye pressure through several proven modalities. The specific approach will depend on the type of glaucoma and the individual needs of the patient.

  • Medicated Eye Drops: These are usually the first line of defense. They work by either reducing the amount of fluid produced in the eye or increasing the rate at which fluid drains out.
  • Laser Therapy: Procedures such as Selective Laser Trabeculoplasty (SLT) can help improve the drainage system of the eye, often reducing the reliance on daily medication.
  • Surgical Interventions: In cases where drops and lasers are insufficient, surgical options like trabeculectomy or the implantation of drainage devices (shunts) can create new pathways for fluid to exit the eye.
  • Lifestyle Adjustments: While diet and exercise do not cure glaucoma, maintaining a healthy lifestyle supports overall ocular health and helps manage underlying conditions like high blood pressure.

The Role of Patient Compliance

The success of glaucoma treatment is heavily dependent on the patient. Because the disease does not cause pain or immediate vision loss during its early stages, many patients find it difficult to maintain a daily routine of eye drops. However, skipping doses allows eye pressure to spike, which can lead to rapid, permanent damage to the optic nerve.

To ensure consistency, consider these strategies:

  • Keep your eye drops in a location where you perform another daily task, like brushing your teeth.
  • Use smartphone alarms or reminder apps to keep track of dosing schedules.
  • Ask your ophthalmologist for a demonstration on the proper technique for applying drops to ensure they actually enter the eye.

ℹ️ Note: Always consult with your healthcare provider before changing your medication regimen, even if you feel that your vision has remained stable.

Looking Toward Future Research

While we currently address the question "Is glaucoma curable" with a negative, the landscape of ophthalmology is shifting. Scientists are actively researching neuroprotection, which aims to protect the optic nerve from damage even if pressure remains high. Furthermore, stem cell research and gene therapy are being explored as potential ways to eventually regenerate damaged nerve fibers.

While these treatments are not yet available for general clinical use, they provide hope that in the future, we may be able to move beyond simply stopping progression to actually reversing the damage that glaucoma causes. Until that day arrives, the best path forward is to stay informed, proactive, and strictly adherent to your physician's guidance.

The journey with glaucoma is a marathon, not a sprint. Although the disease cannot be cured in the traditional sense, the advancements in modern medical technology provide an incredibly high success rate for those who commit to their treatment plan. By prioritizing consistent eye pressure management and keeping up with regular clinical evaluations, most individuals are able to live full, vibrant lives without experiencing significant vision impairment. Always remember that your involvement as an informed patient is the most powerful tool in preserving your sight for the long term.

Related Terms:

  • is glaucoma treatable and curable
  • glaucoma symptoms
  • is glaucoma a disability
  • glaucoma cause
  • is glaucoma curable by surgery
  • what is glaucoma