Ghc

Salt Triage

Salt Triage

In the high-stakes environment of emergency management and mass casualty incidents, time is the most precious resource. When resources are limited and the number of victims is overwhelming, medical professionals must make rapid, life-saving decisions. This is where Salt Triage comes into play. Unlike traditional triage systems that may rely on complex physiological scores, the Sort, Assess, Lifesaving Interventions, Treatment/Transport (SALT) triage system is designed for speed, simplicity, and efficiency. By standardizing the way first responders categorize victims, this system ensures that those who need care the most receive it first, ultimately maximizing the number of lives saved during a disaster.

Understanding the SALT Triage Methodology

The SALT triage system was developed through a consensus process involving national emergency medical organizations to create a unified standard for mass casualty triage. Its primary goal is to minimize the time spent on assessment while maximizing the accuracy of victim prioritization. The core philosophy revolves around the concept of "sorting" large groups of people quickly, "assessing" their immediate medical needs, performing essential "lifesaving interventions," and finally "treating or transporting" them based on their acuity.

The system is designed to be intuitive, allowing responders—from laypeople with basic training to advanced paramedics—to function effectively under extreme stress. By moving away from complex calculations, Salt Triage reduces the cognitive burden on responders, allowing them to remain focused on the task at hand rather than wrestling with complicated scoring rubrics.

The Four Pillars of SALT Triage

To effectively implement this strategy, responders follow a systematic workflow that breaks down into four distinct phases. Each phase builds upon the previous one to ensure no victim is overlooked.

  • Sort: This is a global sort that quickly identifies victims who are able to move and those who require immediate attention. It utilizes vocal commands like "If you can hear my voice and can walk, move to this area."
  • Assess: Individual assessment follows, where responders check for purposeful movement, airway status, and signs of severe hemorrhage.
  • Lifesaving Interventions: If a victim is not breathing but shows potential for recovery, simple interventions like opening the airway or stopping massive bleeding are performed immediately before moving to the next patient.
  • Treatment/Transport: Finally, victims are assigned a triage category based on their clinical status, determining the order in which they will be evacuated.

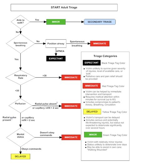
Triage Categories Defined

During the assessment phase, victims are assigned to specific color-coded categories. These categories provide clear guidance to transport teams regarding the urgency of care required. The table below outlines these standard categories used in Salt Triage protocols.

Category Color Description
Immediate Red Life-threatening injuries; treatable with rapid intervention.
Delayed Yellow Serious injuries, but stable enough to wait for transport.
Minimal Green Walking wounded; minor injuries that do not require urgent care.
Expectant Gray/Black Likely fatal injuries or those who are deceased; resources are not allocated here first.

⚠️ Note: It is critical that responders do not perform exhaustive physical exams during the initial sorting phase. Focus strictly on identifying those who require urgent, simple lifesaving interventions to prevent further deterioration.

The Importance of Lifesaving Interventions

A distinctive feature of Salt Triage is the inclusion of specific, time-sensitive interventions during the triage process itself. Unlike older systems that might skip a patient if they do not meet certain criteria, this method allows for basic "fix-it" actions. These interventions are restricted to procedures that are high-impact and low-complexity, such as:

  • Controlling life-threatening external hemorrhage using tourniquets or pressure dressings.
  • Opening an airway using positioning or basic airway adjuncts.
  • Administering auto-injectors (such as naloxone or nerve agent antidotes) if the scenario permits.
  • Decompression of tension pneumothorax (if the responder’s training allows).

By integrating these small but vital actions into the triage workflow, responders can stabilize victims who might otherwise perish before formal transport arrives. This proactive approach turns triage from a passive identification process into an active medical engagement.

Training and Field Implementation

For Salt Triage to be effective in a real-world scenario, continuous training and tabletop exercises are essential. First responders must develop "muscle memory" regarding the triage algorithm. When an incident occurs, there is no time to consult manuals or discuss complex protocols. The simplicity of the SALT system is its greatest strength, but it still requires regular practice to ensure that under extreme pressure, responders don't revert to less efficient habits.

Agencies should conduct multi-agency drills to ensure that EMS, fire, and police departments are all operating under the same triage framework. When everyone speaks the same "triage language," communication errors are reduced, and the handoff between the field and the hospital becomes significantly smoother.

💡 Note: Always ensure that you are familiar with your local jurisdiction’s specific triage guidelines, as some regions may implement slight variations of standard triage algorithms based on local resource availability.

Challenges and Considerations

While the system is robust, implementing it in the field presents challenges. Factors such as environmental hazards, poor lighting, and language barriers can complicate the sorting process. Additionally, the psychological toll of assigning a "Gray" or "Black" tag to a victim can be significant for responders. Leadership must emphasize that these categories are not a judgment of human value, but a strategic decision based on the current capacity to provide effective care. Proper debriefing and mental health support following mass casualty events are as important as the medical training itself.

Furthermore, technology is playing an increasingly large role in modern triage. Electronic triage tags and mobile applications are being developed to help track patients as they move from the scene to the hospital. While these tools can improve data accuracy, they should never replace the fundamental assessment skills required to perform accurate Salt Triage effectively. The human element remains the most vital component of the emergency response chain.

Final Thoughts

The implementation of effective triage systems is the cornerstone of emergency medical response. By utilizing the structured approach of SALT, medical professionals and first responders can maintain order in the midst of chaos. The focus on rapid sorting, combined with the capacity to provide essential, immediate interventions, ensures that limited resources are utilized to their greatest potential. As emergency protocols continue to evolve, the core principles of simplicity and efficiency inherent in this methodology remain the gold standard for saving lives in mass casualty incidents. Mastery of these skills empowers responders to act decisively, providing hope and care when it is needed most, and ultimately ensuring the best possible outcome for all those involved in a crisis.

Related Terms:

  • salt triage vs start
  • salt triage cdc
  • salt triage online training
  • salt triage video
  • salt triage training pdf
  • salt triage diagram